中欧(中国)
董事长致辞
正天概况
中欧网页版登录入口简介
发展历程
中欧网页版登录入口资质
组织机构
中欧网页版登录入口荣誉
公告公示
中欧网页版登录入口新闻
中欧(中国)招标
政府采购
业务指南
项目管理
造价咨询
招标投标
司法鉴定
政府采购
中欧(中国)咨询
财务审计
BIM咨询
政策法规
造价咨询
招标投标
政府采购
咨询团队
经典成果
概预算
投资评审
结(决)算审计
跟踪审计
中欧(中国)招标
政府采购
中欧(中国)咨询
土地整理
BIM咨询
造价鉴定
信息化评审
企业文化
发展理念
员工天地
职场风采
党建专栏
下载中心
联系我们
联系方式
人力资源
政策法规
造价咨询
法律法规
部门规章
省级规章
本地文件
招标投标
法律法规
部门规章
省级规章
本地文件
政府采购
法律法规
部门规章
省级规章
本地文件
详细内容
首页
-> 详细内容
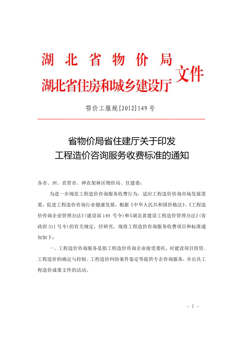
省物价局省住建厅关于印发中欧(中国)造价咨询服务收费标准的通知 鄂价工服规【2012】149号
发布时间:2016-04-27 浏览次数:3961 作者:管理员 来源:本站
2016-2026© All Rights Reserved 版权所有:中欧网页版登录入口
联系地址:湖北省宜昌高新区发展大道57-6号 邮编:443005 电话:0717-6593319 传真:0717-6243700
技术支持:
顺为网络
鄂ICP备16016292号-1
鄂公网安备42050202000185号
企业邮箱:709460658@qq.com
中欧电子首页(中国)官方网站
|
九游在线登录官网
|
乐动·体育(中国)官方网站
|
星空体育在线官网首页_星空体育(中国)
|
买世界杯手机登录入口
|
星空电竞(XINGKONG ESPORTS)官方网站
|
米兰体育网页版
|
开云手机平台_开云(中国)
|
九游官方(中国)总部
|